仙桃法院 | 审慎灵活变更保全,助力企业健康发展
近日,仙桃法院民二庭在审理一起建设工程施工合同纠纷案件中,经被告某能源公司申请,再次进行经济影响评估并征求双方意见后,依法裁定解除对银行账户的冻结,并裁定变更保全措施为查封土地使用权。究竟是怎么回事?让我们一起来了解一下吧!
一、基本案情
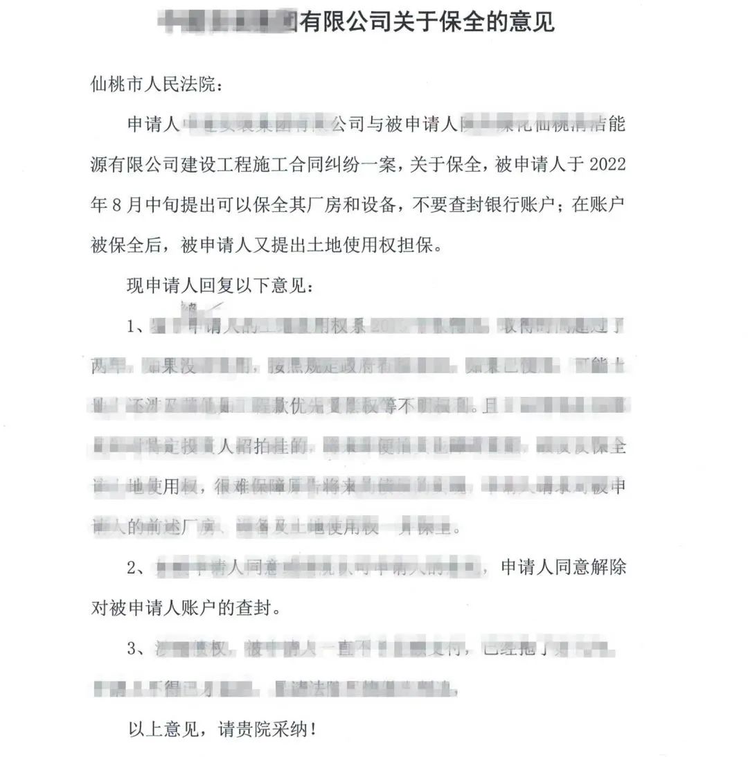
2022年8月,某建筑公司向仙桃法院申请诉讼财产保全,请求查询并冻结某能源公司的银行账户存款1400余万元,并提供了保险公司出具的诉讼财产保全责任保险保函。
承办法官收到保全申请后,依法作出裁定交执行部门查询、冻结,但该能源公司银行账户余额仅有0.72元。
某能源公司:“申请变更保全措施。”

在银行账户被冻结后,某能源公司提出,被冻结的银行账户系公司基本账户,且目前准备更加环保、低碳、高效的技改项目,但因银行账户被冻结,严重影响技改项目进程,公司可能面临破产危机。同时,该公司请求法院变更保全措施,解除冻结的银行账户,变更为查封其价值1600万元的土地使用权。
二、法院审理
收到申请后,承办法官在前期评估基础上,对某能源公司提交的相关材料再次对经济影响作出进一步评估,并积极征求某建筑公司的意见。
在做双方协商工作的基础上,承办法官认为,财产保全措施所冻结的标的是某能源公司的银行存款,而不是银行账户,目前被冻结的账户余额仅有0.72元,而被保全人某能源公司提出价值超过申请保全金额的财产,如采取置换措施,不会影响申请保全人某建筑公司权利的实现,故依法裁定对冻结银行账户予以解除冻结,对相关土地使用权予以查封。


三、典型意义
在涉企案件办案过程中,要精准把握司法的力度和温度,在每件案件、每个环节,严格按照相关法律规定,对经济影响作出及时明确具体的评估,最大限度减少对企业正常生产经营的影响。
在本案中,经承办法官进一步的经济影响评估,冻结账户确实严重影响了某能源公司的正常生产经营和技改项目进程,直接威胁企业发展。同时,0.72元余额的银行账户不足以让某建筑公司在胜诉的情况下及时现实债权,在某能源公司提供相应超额价值土地使用权的情况下,依法选择对企业生产经营影响较小的土地进行保全,既坚持了司法的公正严明,又体现了司法的善意文明。
《湖北省高级人民法院关于财产保全工作指引》第八条规定:保全行为实施后,符合以下情形的,人民法院应当根据被保全人申请适时变更被保全财产或保全措施:
(一)被保全人为盘活资产、缓解经营困难,申请提供其他等值财产置换被保全财产且不影响申请保全人权利实现的,应予准许。
(二)冻结企业基本账户的,当该基本账户内资金已达到保全标的额且被保全人申请将相应资金足额划转至其他账户予以冻结的,应予准许并解除对基本账户的冻结。
(三)冻结上市公司股票后,被保全人申请将冻结措施变更为可售性冻结,应予准许,但应当提前对被保全人在证券公司的资金账户采取明确具体的限额冻结措施。
(四)被保全人请求以合理市场价格处置其他被保全财产或财产性权利,在能够控制变卖款的情形下,应予准许,但被保全财产系诉争标的物的除外。
变更被保全财产或保全措施的,应当事先听取申请保全人的意见。申请保全人同意的,直接变更被保全财产或保全措施;申请保全人不同意的,应当在综合考量变更保全的合法性、合理性、担保财产的等值性以及对双方当事人权利影响等因素的基础上由合议庭依法决定。